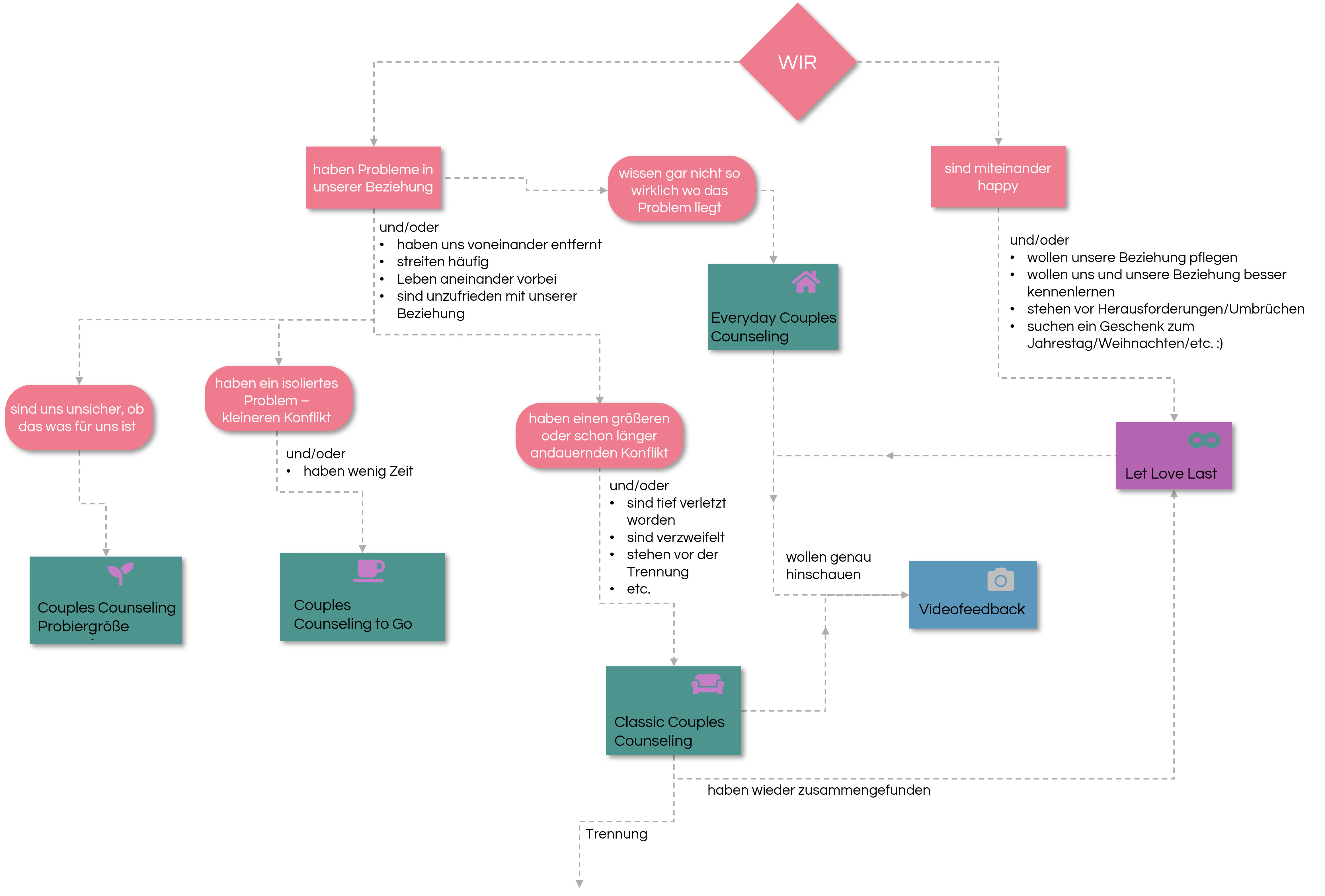
Auf dieser Seite finden Sie eine Übersicht über unsere Angebote und eine Orientierungshilfe mittels eines Flowcharts. Verschaffen Sie sich gerne einen Überblick, indem Sie versuchen Ihre Beziehungssituation anhand des Flowcharts einzuschätzen.
orientierung. wegweiser.
Übersicht
Flowchart und Schaukasten
Welches Angebot passt zu uns?
Starten Sie bei „Wir“
und landen Sie bei, für Sie passenden, Angeboten
Welche Angebote gibt es?
Hier gibt es einen Überblick aller unsere Angebote
Classic Couples Counseling
paarberatung. klassisch. regelmäßig. neu gedacht.
Everyday Couples Counseling
paarberatung. wir bei euch. intensivsession. explorieren. lang am stück.
Couples Counseling to Go
paarberatung. bestimmtes problem. zeitlich beschränkt.
Couples Counseling Probiergröße
paarberatung. eine stunde. für unentschlossene. reinschnuppern
Couples Counseling for less
paarberatung. knapp bei kasse. kontingent. sprechen sie uns an
Let Love Last
beziehungspflege. uns geht's eigentlich gut. noch besser kennenlernen. Umbrüche meistern. Geschenk.
Videofeedback
add-on. detailliertes feedback. so hab ich das noch gar nicht gesehen. genau hinschauen.
Couples Counseling in a Box
add-on. arbeitsmaterial. für zuhause. begleitend.
Paarberatung mit Herz: 10% des Honorars gehen an eine gemeinnützige Organisation.